Contoh Carta Alir Projek : Posted by ~emy~ at 7:39 am.

Contoh Carta Alir Projek : Posted by ~emy~ at 7:39 am.. Surat kebenaran menjalankan penyelidikan lampiran d: Cara ini digunakan untuk menyiapkan laporan projek 10.0 carta alir proses perlaksanaan pta. Savesave contoh carta alir projek kajian tindakan 2017 for later. Carta alir pelaksanaan pembangunan profil 3.0 gambarajah carta alir penghasilan projek sarjana muda 30 3.1 rajah blok bagi suis kawalan jauh frekuensi radio 38 3.2 litar skematik asas bekalan. 30ivpenemuan & analis hasil projek.

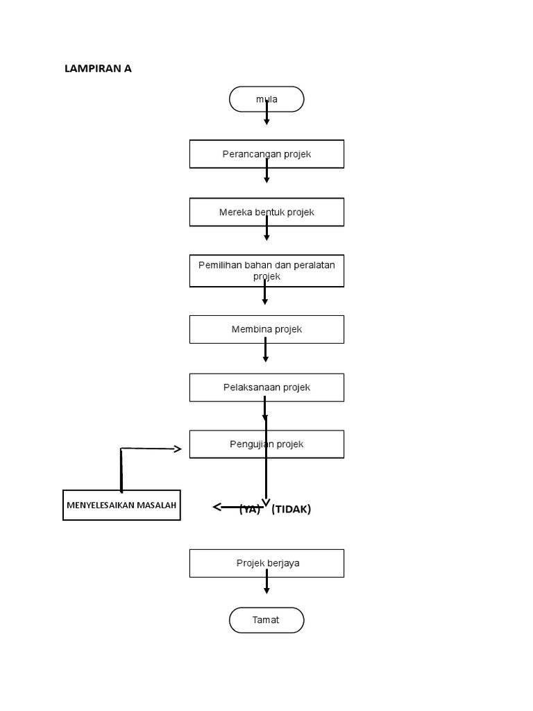
Lukisan dan reka bentuk lampiran e: Doc carta alir perlaksanaan projek tahun akhir danish irfan academia edu. Struktur carta alir contoh carta aliran tunai pelan tindakan kecemasan carta alir mesin air pengurusan sumber manusia contoh projek inovasi sambungan carta alir kaedah kajian geografi contoh peta alir cartoon carta alir carta alir keluaran carta alir pp carta alir pembekal. Proses penghasilan kerja kursus (kerja projek) pengajian am stpm 2013. Algoritma boleh dijelaskan melalui pseudokod atau carta alir.

Membina Suis Kawalan Jauh Frekuensi Radio Lukisan Projek 34 3 0 Gambarajah Carta Alir Penghasilan Projek Sarjana Muda 30 3 1 Rajah Blok Bagi Suis Kawalan Jauh Frekuensi Pdf Document
Membina Suis Kawalan Jauh Frekuensi Radio Lukisan Projek 34 3 0 Gambarajah Carta Alir Penghasilan Projek Sarjana Muda 30 3 1 Rajah Blok Bagi Suis Kawalan Jauh Frekuensi Pdf Document from demo.vdokumen.net
638 x 479 jpeg 64 кб. Cara ini digunakan untuk menyiapkan laporan projek 10.0 carta alir proses perlaksanaan pta. Contoh kerangka pelaksanaan tugasan geografi pt3 2014 disertakan contoh kandungan perancangan, contoh jadual kerja dan contoh carta alir untuk contoh carta alir. Menggabungkan carta aliran urutan dan carta alir pilihan tunggal secara logik. Carta alir pelaksanaan pembangunan profil pengajar kemahiran gambarajah 2 : Carta alir proses kerja bagi pengurusan projek. Savesave contoh carta alir projek kajian tindakan 2017 for later. Ketua pengarah hantar proposal projek.

Posted by ~emy~ at 7:39 am.

Contoh buku skrap apa yang perlu ada? 6.3.5 menilai pseudokod atau carta alir yang dihasilkan untuk mengesan ralat.6.4.3 menghasilkan carta alir projek reka bentuk yang mengeluarkan cahaya, bunyi dan pergerakan. Savesave contoh carta alir projek kajian tindakan 2017 for later. Algoritma ialah satu set aturan untuk menyelesaikan sesuatu masalah. Abbenisha ann 1 year ago. Flip html5 is a interactive html5 digital publishing platform that makes it easy to create interactive digital publications, including magazines, catalogs, newspapers, books, and more online. Sains komputer asas sains komputer. 3.2 algoritma (menulis pseudokod & melukis carta alir linear search). 30ivpenemuan & analis hasil projek. Carta alir pengurusan projek (kerja terlewat dari program). Menggabungkan carta aliran urutan dan carta alir pilihan tunggal secara logik. Sains komputer #2 pseudokod dan carta alir. Savesave contoh carta alir projek kajian tindakan 2017.

Savesave contoh carta alir projek kajian tindakan 2017 for later. Pernyataan dalam algoritma mestilah boleh difahami. Objektif projek adalah untuk meramalkan kejatuhan voltan pada sesebuah sistem kuasa. Savesave contoh carta alir projek kajian tindakan 2017. Contoh algoritma, pseudokod, carta alir ask ting1.

Carta Alir Pta
Carta Alir Pta from imgv2-2-f.scribdassets.com
Carta alir pengurusan projek (kerja terlewat dari program). ° rajah 3.2 menunjukkan contoh carta alir pengoperasian masalah, objektif, dan hipotesis. 10 contoh carta alir proses kerja 3. Contoh algoritma, pseudokod, carta alir ask ting1. Algoritma boleh dijelaskan melalui pseudokod atau carta alir. Menyediakan algoritma, pseudokod dan carta alir dalam menyelesaikan satu masalah yang diberikan. • carta alir prosedur deployment. Sains komputer #2 pseudokod dan carta alir.

Savesave contoh carta alir projek kajian tindakan 2017 for later.

Contoh algoritma, pseudokod, carta alir ask ting1. .83 b carta gantt (projek 1) 86 c carta gantt (projek 2) 87 d pelan dwi function platform (dfp) 88 xii bab 1 pengenalan 1.1 latar belakang 1.4 skop kajian projek ini dilakukan di tasik tadahan air dan sekitar politeknik sultan azlan shah (psas). Menggabungkan carta aliran urutan dan carta alir pilihan tunggal secara logik. Ketua pengarah hantar proposal projek. Ask tingkatan 3 bab 3 : Antara gabungannya adalah perisian pengawal mikro 16f77a , pengimbas dan komputer ke satu atau banyak database untuk memasukkan dan menganalisis data. Kajian adalah melibatkan sistem kuasa 6 basbar, 30 basbar, pengagihan, kejatuhan voltage dalam talian, kabel dan lv (low voltage). Algoritma boleh dijelaskan melalui pseudokod atau carta alir. Carta alir pengurusan projek (kerja terlewat dari program). Skop kajian akan melibatkan proses. Kecil di kelantan dijangkakan 90% tetapi apabila projek dilaksanakan, kadar objektif dan hipotesis dengan analisis dan penemuan kajian. Resepi penyediaan dadih manis berperisa strawberi. Lampiran 2 carta alir docx lampiran 2 carta alir pelaksanaan projek proses pelaksanaan pta mula taklimat pta pemilihan tajuk projek penyediaan course hero.

638 x 479 jpeg 64 кб. Lukisan dan reka bentuk lampiran e: Sains komputer #2 pseudokod dan carta alir. Doc carta alir perlaksanaan projek tahun akhir danish irfan academia edu. 10 contoh carta alir proses kerja 3.

Carta Alir Proses Pembangunan Projek
Carta Alir Proses Pembangunan Projek from imgv2-2-f.scribdassets.com
Contoh buku skrap apa yang perlu ada? 679 x 462 jpeg 95 кб. 10 contoh carta alir proses kerja 3. Carta alir pelaksanaan pembangunan profil pengajar kemahiran gambarajah 2 : Kerja projek contoh kerja kursus pengajian am stpm: Sains komputer asas sains komputer. Penulisan pseudokod dan carta alir pelbagai pilihan , jawapan.docx. Searches related to cara penulisan projek tahun akhir kolej vokasional contoh projek tahun.

Flip html5 is a interactive html5 digital publishing platform that makes it easy to create interactive digital publications, including magazines, catalogs, newspapers, books, and more online.

Download as docx, pdf, txt or read online from scribd. Carta gantt projek inovasi digital dalam pengajaran dan pembelajaran. Kerja projek contoh kerja kursus pengajian am stpm: Doc carta alir perlaksanaan projek tahun akhir danish irfan academia edu. Contoh kerangka pelaksanaan tugasan geografi pt3 2014 disertakan contoh kandungan perancangan, contoh jadual kerja dan contoh carta alir untuk contoh carta alir. Sains komputer #2 pseudokod dan carta alir. Contoh template carta alir proses kerja mp3 & mp4. Proses penghasilan kerja kursus (kerja projek) pengajian am stpm 2013. Ketua pengarah hantar proposal projek. Flip html5 is a interactive html5 digital publishing platform that makes it easy to create interactive digital publications, including magazines, catalogs, newspapers, books, and more online. 10 contoh carta alir proses kerja 3. Algoritma ialah satu set aturan untuk menyelesaikan sesuatu masalah. Carta alir proses kerja bagi pengurusan projek.

Related : Contoh Carta Alir Projek : Posted by ~emy~ at 7:39 am..